Hur vi arbetar

Vi har lite olika arbetssätt beroende på storlek på projektet och hur kunden vill lägga upp det, men för det mesta arbetar vi i agila projekt som bygger på regelbundna avstämningar och nära dialog med kunden under projektets gång. Det säkerställer att det vi levererar är det som kunden faktiskt behöver och vill ha, med anpassningar efter sina specifika önskemål.

Ett sätt vi skiljer oss åt från många andra leverantörer är att vi inte baserar våra intäkter på licenser. Alls. Vi arbetar med fri programvara, och som kund till oss betalar du inte några licensavgifter för programvaran. Det lämnar gott om utrymme för att istället investera pengarna på anpassade lösningar som är gjort för specifika behov och önskemål. Så för en mindre totalkostnad erbjuder vi ett mer anpassat system med kraftfulla funktioner, dessutom med friheten som fri programvara erbjuder.

Kontakta oss

Agilt arbetssätt

Ordet agil betyder lättrörlig. För oss betyder det att vi tillsammans med kund anpassar det löpande arbetet efter målet istället för att låsa fast oss vid den initiala specifikationen. Om nya behov eller ändrade önskemål identifieras under resans gång förs de in i arbetsplanen och bidrar till ett bättre slutresultat än vad som annars hade levererats.

Att arbeta agilt innebär dessutom god kontroll över kostnad och tid. Vi som leverantör behöver inte göra några fastpristillägg eller lägga till onödiga kalendermässiga marginaler. Gapet mellan verkligt behov och den initiala uppfattningen / specifikationen hanteras genom många leveranser och ger möjlighet att tidigt utvärdera systemets successiva utveckling mot målet.

Vi förespråkar ett agilt arbetssätt för att vår erfarenhet säger att det är näst intill omöjligt att konkret veta hur det önskade resultatet ska se ut i början av projektet. Det kan finnas en tydlig målbild, men exakt hur den ska implementeras för bästa effekt och funktion kan variera.

Upptäck mer

Flexibilitet i en föränderlig miljö

Den agila metoden tar, till skillnad från mer traditionella metoder, hänsyn till att förutsättningar kan komma att förändras under systemets implementation. Många gånger kan man annars tvingas inse att verkligheten har kommit ifatt och löpt förbi utvecklingen av en produkt eller tjänst innan den når marknaden, eller att användaren av systemet skaffat sig erfarenheter och kunskaper som gör att kravställningen är en annan vid projektavslut än innan projektstart. Ett agilt arbetssätt bygger på att man i förväg inte kan ange exakt hur till exempel en mjukvara ska utvecklas, då det i själva verket ofta behövs kunskap som uppstår under processens gång. Möjlighet till anpassningar är ofta avgörande för ett lyckat resultat. 


Att låta slutanvändaren "klämma och känna" på systemet innan det är helt färdigställt ger dem möjligheten att påverka slutresultatet så att det faktiskt är ett system som de vill arbeta med i framtiden, anpassat efter just deras verksamhet och vardag. Genom att fånga upp synpunkter och lära av användarens verklighet redan under arbetets gång sparas dessutom både tid och budget. I längden blir det effektivare och resultatet kommer närmre målbilden, helt enkelt.  

Agil utveckling och Scrum

Scrum är en agil metod för systemutveckling som introducerades under 1990-talet och är idag en etablerad metod som används över hela världen.

Just ordet "scrum" är en term från sporten rugby, och är den täta axel mot axel-formation spelarna använder för att föra bollen framåt när den sätts i spel. De japanska managementforskarna Hirotaka Takeuchi och Ikujiro Nonaka myntade uttrycket och tyckte rugby var en bra liknelse eftersom ett tvärfunktionellt team samarbetar för att göra klart produkten på samma sätt som ett rugbylag spelar tillsammans för att föra bollen uppför planen. Scrum skapades ursprungligen av Jeff Sutherland och Ken Schwaber.

Det finns många varianter av scrum, med mer eller mindre avancerade moment, men grunden vilar på att arbetet utförs i så kallade iterationer/sprintar som hanterar delmängder av projektet.  


Vilka roller finns i scrum?

I scrum finns tre uttalade roller.

  1. Produktägare (product owner): Produktägaren sammanställer och prioriterar önskemål om tillägg och ändringar främst utifrån affärsnytta. I ett webbprojekt är det vanligt att produktägaren är en projektledare hos beställaren.
  2. Scrum master: Scrum mastern coachar teamet och ser till att allt rullar på smidigt. Scrum mastern stämmer av mellan aktörer samt ser till att det inte finns några hinder för teamet.
  3. Team: Teamet är självorganiserande och bestämmer gemensamt vem som gör vad och hur man löser olika uppgifter.

Andra termer som är bra att känna till

  • Ärendestock (Backlog) - Produktens ärendestock är en prioriterad lista med alla utvecklingspunkter som krävs för att uppnå en slutgiltig produkt.

  • Iteration (Sprint) - en begränsat tidsperiod under vilken en förutbestämd delmängd av arbetet utförs.

  • Iterationens ärendestock - de uppgifter som utvecklingsteamet avser att arbeta med under en iteration.

  • Inkrement - den samlade produkt som uppstår efter en iteration, då produkten uppdateras med iterationens uppgifter.

  • Projektgrupp - kundens representanter som deltar i arbetet. Ansvariga för användartest och att återkoppla synpunkter.

  • Användarfall / användarhistorier - för att ge konkret förståelse för olika användares vardag och behov används ibland användarfall för att illustrera hur systemet är tänkt att användas. De baseras på till exempel en roll som innebär vissa arbetsuppgifter med tillhörande handgrepp i systemet.


Läs mer om agil utveckling och scrum

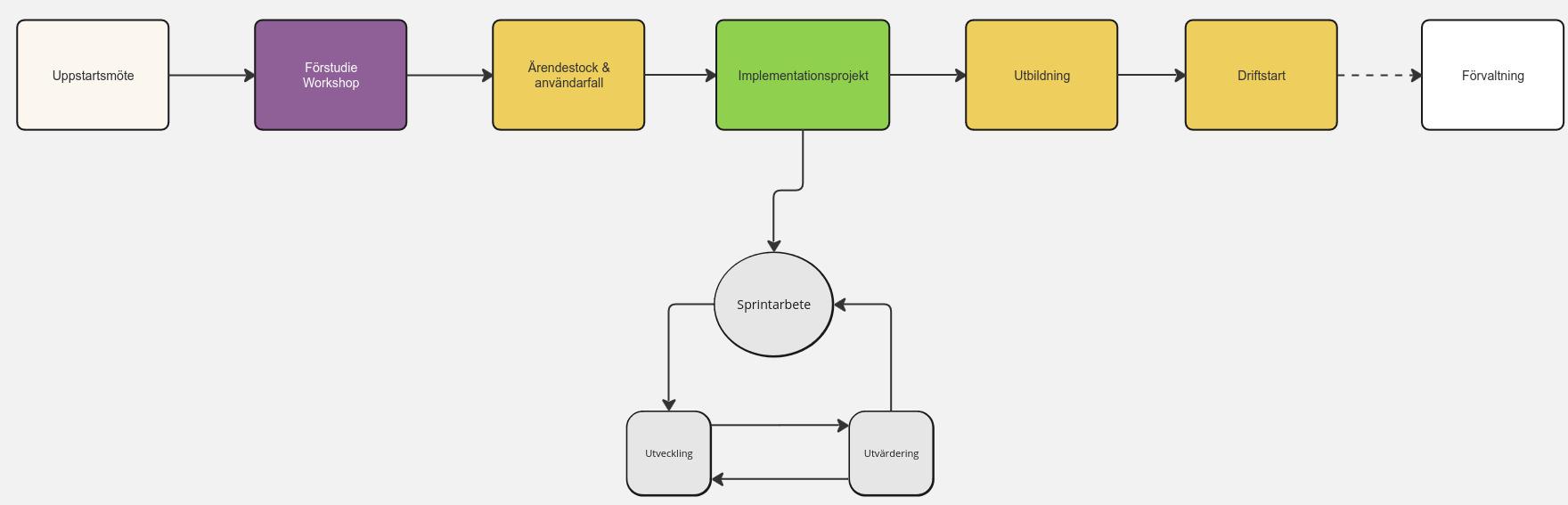
Vi arbetar oftast med 2-veckorsiterationer, där vi utvecklar första veckan, och andra veckan får kunden utvärdera resultatet och ge feedback som tas med i nästa iteration. Sättet vi lägger upp iterationsarbetet sker i dialog med kund och varierar beroende på önskemål och projektets omfattning.


Exempel på hur ett medelstort projekt kan se ut